Партнер ЦТТ проводит технологический конкурс (НАТТ совместно с ГК «РОСТЕХ» и АО «ОДК»)

Партнер ЦТТ проводит технологический конкурс (НАТТ совместно с ГК «РОСТЕХ» и АО «ОДК»)

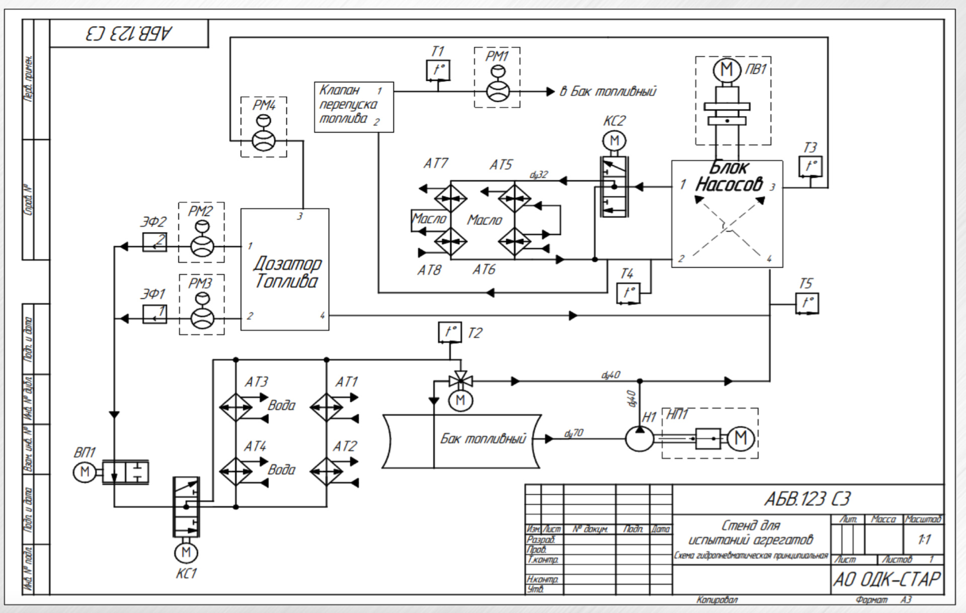
Партнер ЦТТ НАТТ совместно с ГК «РОСТЕХ» и входящей в нее АО «ОДК» объявляют технологический конкурс на выполнение задачи "Автоматизация регулирования температуры стенда для ОДК-СТАР"

 Технологический конкурс позволяет корпоративному заказчику найти искомую технологию, а команде исполнителей найти корпоративного заказчика на свое решение, а также создать или укрепить деловые связи.

 Функциональное описание задачи:

 - стенд предназначен для длительных испытаний агрегатов;

- испытания состоят из последовательных режимов;

- каждый режим состоит из расхода, температуры и давления;

- эти параметры необходимо регулировать;

- а именно поддерживать стабильными в течение режима и обеспечивать быстрые переходные процессы;

- исполнительные механизмы – дискретные двухходовые краны без обратной связи.

 Проблемы, которые нужно решить:

 1. Большие временные задержки.

2. Влияние расхода на функцию охлаждения.

3. Взаимное влияние двух регуляторов.

4. Большая инерционность процесса.

5. Падение температуры теплоносителя при определенных положениях кранов.

6. Отсутствие обратной связи усложняет регулирование.

 Искомое решение:

 Необходимо предоставить или готовое программное решение (АСУ ТП), или алгоритмическое решение (математическую модель).

Образ поставщика решения:

 А. Подразделения университетов, связанные с АСУ ТП, с цифровыми двойниками, с системами сбора и управления большими данными, с ML.

 Б. Профильные подразделения хим.пром, систем управления тепловыми установками. Подразделения, занимающиеся автоматизацией системам управления парогенерацией.

В. Разработчики и лаборатории ВУЗов, НИИ или стартапы, которые сформированы на вышеуказанной базе.

Конечный потребитель:

 ОДК-СТАР

Даты проведения конкурса:

 - Сбор заявок на участие в конкурсе - до 19.04

- Презентация деталей запроса участникам конкурса - 25.04

- Окно для подачи предложений и откликов - с 26.04 до 17.05

- Объявление результатов и завершение конкурса 20.05

Заявки на участие в конкурсе высылать на почтовый ящик digital@rusnatt.ru с указанием темы "Технологический конкурс", с указанием структуры, которая готова принять название в конкурсе, с указанием ФИО лидера команды.

 Принципиальная схема стенда:

Другие новости